Instance Verification Kit (IVK)
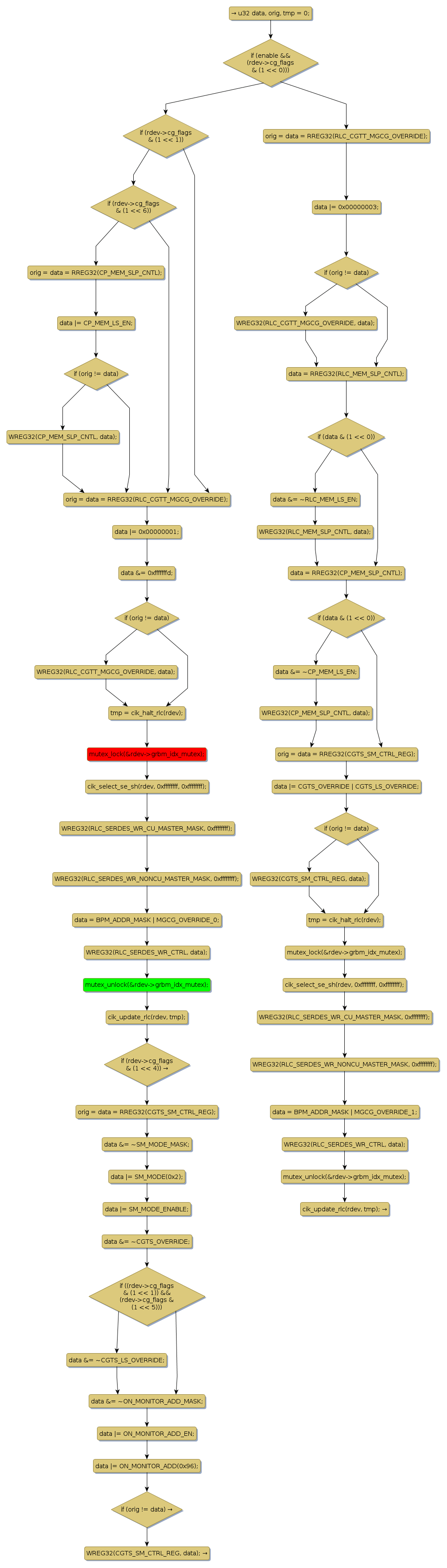
mutex lock @ [184874+34+/linux-3.19-rc1/drivers/gpu/drm/radeon/cik.c]
Instance Signature: grbm_idx_mutex
|
The Matching Pair Graph:
|
|
Function Name
|
Control Flow Graph (CFG)
|
Events Flow Graph (EFG)
|
Source Correspondence
|
|
cik_enable_mgcg
|
|
|
[184294+15+/linux-3.19-rc1/drivers/gpu/drm/radeon/cik.c]
|